每经记者 袁园 每经编辑 马子卿
7月17日,国家金融监督管理总局发布消息称,国家金融监督管理总局、人力资源社会保障部联合已于近期发布《精算师职业资格规定》《精算师职业资格考试实施办法》(以下简称《资格规定》《实施办法》),自发布之日起施行。
正精算师级别考试优化为寿险、健康险等7个专业类别
配资
《资格规定》指出,我国精算师职业资格包括准精算师、正精算师两个级别,准精算师资格是取得正精算师资格的前提条件。其中,准精算师应掌握基础的精算理论和技能,具备从事精算相关岗位的专业素质;正精算师应深入掌握精算理论和技术发展前沿,具有较强的精算实践能力,具备从事高级精算岗位或精算管理岗位的综合素质。
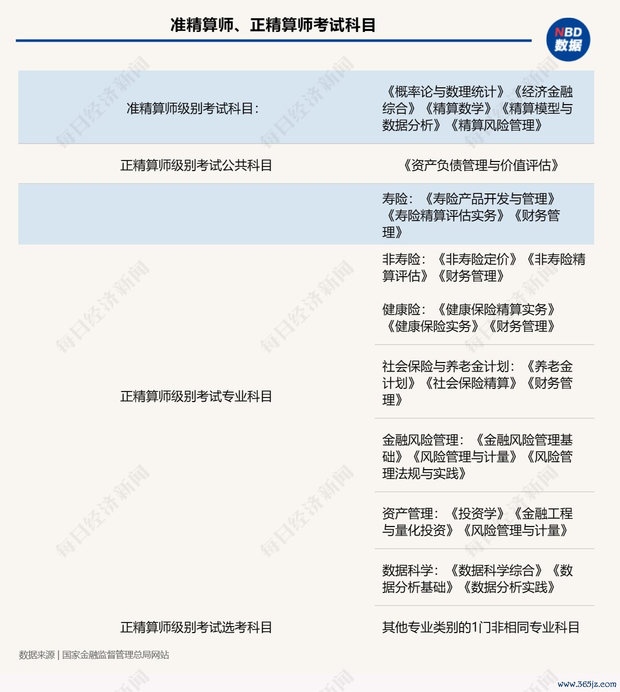
《实施办法》规定,准精算师级别考试包括《概率论与数理统计》《经济金融综合》《精算数学》《精算模型与数据分析》《精算风险管理》等5门科目。正精算师级别考试分为寿险、非寿险、健康险、社会保险与养老金计划、金融风险管理、资产管理、数据科学等7个专业类别,每个专业类别包括1门公共科目、3门专业科目以及1门选考科目,以满足我国多领域对精算人才的需求。

《资格规定》规定,申请准精算师职业资格证书需满足三个条件:一是通过准精算师级别5门科目考试。二是参加并完成相关法律和监管规定教育、职业道德教育。三是学历和工作年限符合下列条件之一:具备大学本科学历或学士学位,从事精算或金融领域相关工作满4年;具备硕士学位,从事精算或金融领域相关工作满1年;具备博士学位。
申请正精算师职业资格证书需满足四个条件:一是取得准精算师职业资格证书。二是通过正精算师级别对应专业类别要求的公共、专业和选考共5门科目考试。三是从事精算或金融领域相关工作累计满5年。四是参加并完成职业道德教育。
取消近9年后,精算师考试将重启
《每日经济新闻》记者注意到,2014年10月,国务院发布《关于取消和调整一批行政审批项目等事项的决定》,67项职业资格许可和认定被取消,其中便有原保监会设置的“保险公司精算专业人员资格认可”。此次,《资格规定》《实施办法》的发布,意味着精算师考试将重启。

元股证券:yy6699.vip
资料来源:《国务院决定取消的职业资格许可和认定事项目录》
精算师是运用数据分析技术,对风险进行识别、预测和管理的专业人员,在保险经营、风险管理、社会保障等方面发挥着重要作用。
两部门有关人士在答记者问时表示,打造具有中国特色的精算师职业资格管理和考试体系港股配资开户服务网,有利于推进我国精算事业自主发展,增强国际精算交流合作,推动保险业高水平对外开放和高质量发展。
元鼎证券|一站式股票配资门户领军品牌提示:本文来自互联网,不代表本网站观点。